Zhe Jia

AI Scientist & Seismologist @ UT Austin.

zhe_jia.jpg

I am a Research Assistant Professor at UT Austin, Institute for Geophysics. My research focuses on AI for Science, specifically using physics-based solvers, Bayesian optimization algorithms, and developing Multi-modal Transformers (e.g. SourceNet) and Neural Operators to solve complex inverse problems in seismology.

Previously, I was a Green Postdoctoral Scholar at Scripps Institution of Oceanography (UCSD) and obtained my Ph.D. from Caltech.

I am always keen of applying deep learning to larger-scale physical modeling and inversion.

news

Aug 2025 Our study Deep intra-slab rupture and mechanism transition of the 2024 Mw 7.4 Calama earthquake is published on Nature Communications, and featured by JSG Geosciences News!
Jun 2025 Our study Dual Mechanism Transition Controls Rupture Development of Large Deep Earthquakes is published on AGU Advances, and featured by EOS Science News Highlights.
Aug 2024 Started a new journey as a Research Assistant Professor at UTIG (UT Austin)!
Aug 2023 Our study The complex dynamics of the 2023 Kahramanmaraş, Turkey, Mw 7.8-7.7 earthquake doublet is published in Science (issue cover), and has been featured by Scripps News, UCSD today, KBPS News, etc.!

selected publications

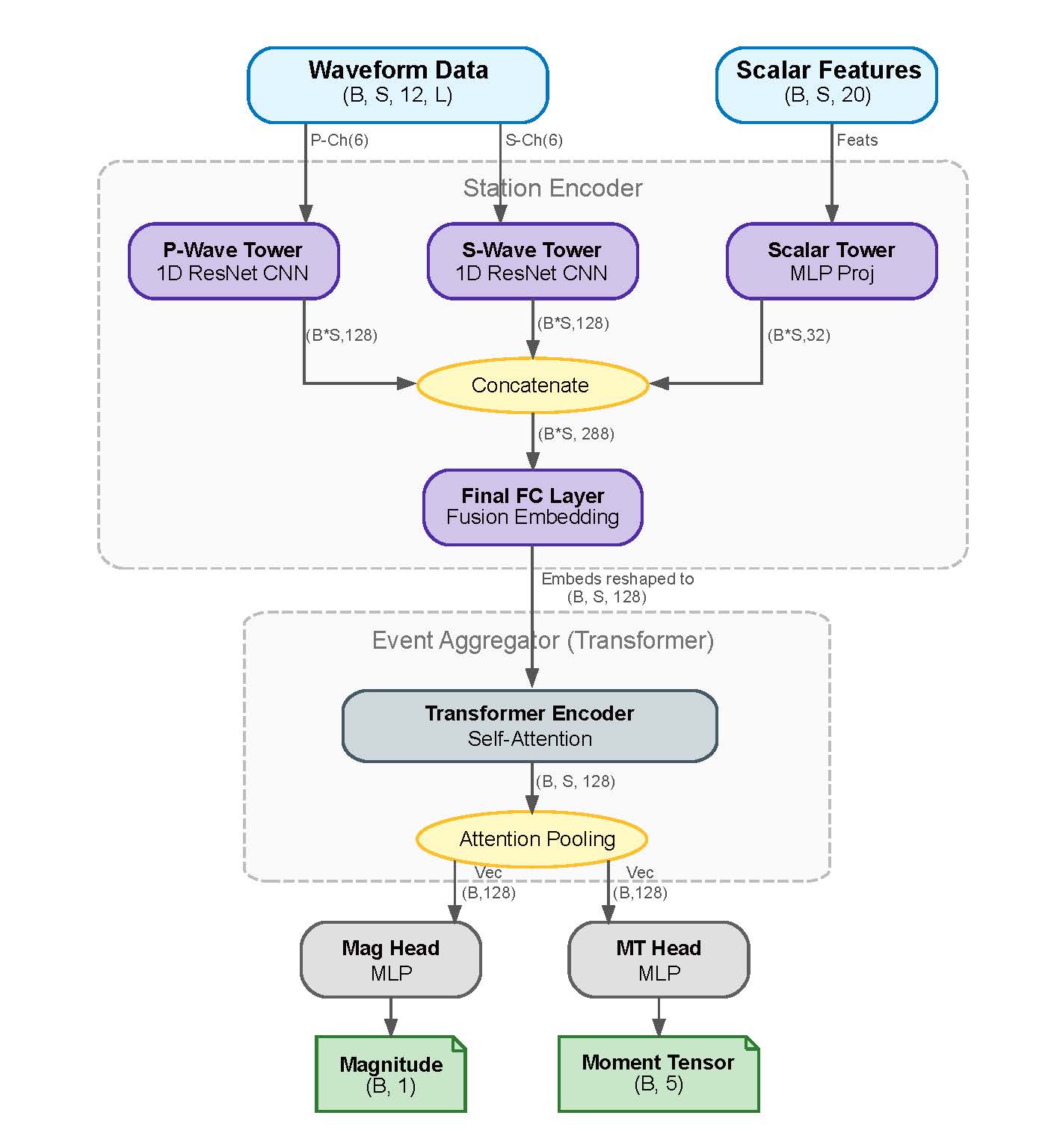
  1. sourcenet_model_architecture.jpg
    SourceNet: Interpretable Sim-to-Real Inference on Variable-Geometry Sensor Arrays without Domain-Invariant Training
    Zhe Jia and others
    to be submitted to ICML, 2026
  2. Deep intra-slab rupture and mechanism transition of the 2024 Mw 7.4 Calama earthquake
    Zhe Jia, Wei Mao, Marı́a Constanza Flores, and 8 more authors
    Nature Communications, 2025
  3. The complex dynamics of the 2023 Kahramanmaraş, Turkey, M w 7.8-7.7 earthquake doublet
    Zhe Jia, Zeyu Jin, Mathilde Marchandon, and 8 more authors
    Science, 2023
  4. Bayesian differential moment tensor inversion: theory and application to the North Korea nuclear tests
    Zhe Jia, Zhongwen Zhan, and Donald Helmberger
    Geophysical Journal International, 2022
  5. dispersion_unet_model_architecture.jpg
    Extracting dispersion curves from ambient noise correlations using deep learning
    Xiaotian Zhang, Zhe Jia, Zachary E Ross, and 1 more author
    IEEE Transactions on Geoscience and Remote Sensing, 2020